ISLE 2025展品巡礼 | Micro-LED生态联盟展区:赛富乐斯、晶彩科技、仁开

2025-02-27 14:04:26 539



西安赛富乐斯半导体科技有限公司

(展位号:5号馆C09-11)

赛富乐斯半导体科技有限公司(Saphlux, Inc.)是全球领先的量子点Micro-LED (mLED) 显示解决方案提供商。公司秉承“坚持原创技术,坚持创造价值”的理念不懈努力,成功实现了原创技术从研发到商业化的全过程,是目前全球唯一一家成功商业化量子点mLED产品的硬科技企业。


公司现有产品包括100寸以上的量子点mLED大屏和1寸以下的AR微显示屏。通过突破全彩化、红光性能等技术瓶颈,赛富乐斯正与众多合作伙伴一起,推动显示技术革命,赋能新一代人机交互平台。


参展产品




QD Pro量子点直显屏

QD Pro是基于QD-mLED的新一代量子点直显屏。可视角优于传统COB大屏,精准的色彩表现,无惧电流和温度的变化,节省电源且无砷环保。在QD-mLED的基础上QD Pro采用行业顶尖封装科技,具有低扫、高刷新率、高承重能力等特点。适用于CAVE屏、XR屏、豪华家庭影院、艺术屏、地屏等专业场景。


核心技术:NPQD®量子点原位集成(唯一量产的QD mLED技术,突破QD可靠性和效率限制)


技术参数


应用案例

某控制中心大屏 | 117 m2 山东东营    


某会议室大屏 | 100 m2 湖北省

  

某指挥中心大屏 | 78 m2 山东省    

   

展厅前厅大屏 | 27 m2 上海市

  

一体机显示方案 | 8 m2 西安市      


CAVE沉浸式体验屏 | 100+ m2 北京市


CAVE沉浸式体验屏 | 60+ m2 120Hz 北京市




晶彩科技股份有限公司

(展位号:5号馆C09-09)


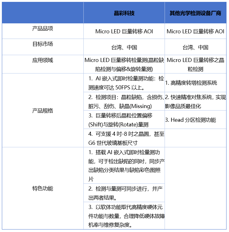
晶彩科技成立于2000年,专注于机器视觉和人工智慧技术的研究和应用。以自主研发为核心价值,团队由光学、力学、运动控制、侦测演算法等方面的专家组成。我们致力于推进和创新检测技术。作为TFT LCD、LTPS、AMOLED显示领域AOI/METROLOGY的主要供应商,我们最近推出了业界领先的智慧即时AI AOI解决方案。创新的重点是准确检测目标缺陷并精确测量其位置。我们的业务已扩展到先进半导体封装、IC载板和Micro LED/OLED领域,为客户提供高精度自动化光学测量设备和全面的良率监控解决方案。


参展产品




解决方案名称: Micro LED巨量轉移後的自動光學檢量測

亮点介绍

Micro LED巨量转移后的自动光学检量测设备,汇集最新开发的智能检测与LED位置量测的技术所设计的设备,已顺利于指标性一线客户厂内进行量产,提供客户准确、稳定、快速的检测量测结果。

设备功能:因Micro LED巨量转移后,客户会需要经过「缺陷检测」、「缺陷拍照」、「缺陷分类」与「晶粒偏移/旋转量测」等步骤产生出最终的品质结果。过往光学检测设备除了缺陷分类为软体功能,可直接于设备电脑中执行外,其他功能皆须透过具备该特定功能的其他设备逐一完成;并于检测站点将各设备的最终结果做串联呈现,才能产出客户需求的品质检验报告。本产品透过软硬体整合与机构重新设计,将上述功能整并于一台设备中,减少设备空间的占用,并提升操作方便性和实现人力的大幅节省。

技术参数


应用案例

加入AI嵌入式即时检量测功能:透过此AI检量测软体功能,可针对特定瑕疵于实际扫描后,实施快速标注后进行训练,借此可判别不同场景中出现的可能缺陷,降低瑕疵误检率;相较传统光学检测设备检出缺陷后,才再进行缺陷彩图拍照及缺陷分类,可大幅度缩减此流程所耗费的时间与人力。



广东仁开科技有限公司

(展位号:5号馆C09-13)


广东仁开科技有限公司是国家高新技术企业、省专精特新中小企业,主要经营超声波设备及超声波工艺锡粉、锡膏。基于全自主研发的全数字式超声波发生器,独立研发了超声波锡粉雾化/筛分设备、大型超声波锡膏助焊剂乳化设备,是行业内唯一可用超声波法批量制备五号以上焊锡粉、超声波法批量制备锡膏助焊剂的企业。


参展产品




LED显屏专用中温高可靠锡膏


亮点介绍

基于全自研的超声波锡粉雾化/筛分设备研发出新型锡铋银铜锗镍钛多元合金,并平滑实现量产。超声波锡粉具有极低氧含量(<50ppm)、极高圆度和表面光滑度、极高一致性等特点。基于全自研的大型超声波乳化设备,实现中温高活性焊后失活的双活性助焊剂配方。在低于200℃的焊接温度下实现类比高温锡膏的焊接可靠性。


技术参数

1.    四号粉氧含量:<50ppm

2.    铅含量:无铅,符合RoHS

3.    焊接温度:<200℃

4.    卤素含量:零卤

5.    推力:相当于SAC0307(飞利浦昕诺飞实验室)


获奖及专利

本产品采用全栈超声波雾化、筛分、乳化设备生产,设备均为公司自研。本产品及核心制备共申请29项各类知识产权,已获授权发明专利3项、实用新型专利13项、软件著作权4项。


产品获得惠州市“东江之星”科技进步一等奖、“创客中国”广东省优胜奖、“双创大赛”惠州市三等奖。


适用场景

产品适用于对多级焊接、材料受限、节能减排等方面有要求的产品焊接。具体包括:

1.多级焊机:LED显示屏是典型的多级焊接场景,为了确保在后段焊接时不影响全段焊接点,mini/microLED产品往往要求后段焊接的炉温低于前段焊接的锡膏熔点,因全段广泛采用锡银铜锡膏,故此要求后段锡膏炉温最好不超200℃。但中低温锡膏往往因为含有铋金属而极易氧化和脆化,因此强度往往难以达到要求。使用本产品可以在200℃的炉温下实现相当于锡银铜0307的强度。

2.材料受限:LED灯珠、芯片、基材等材料可能对温度有特殊要求,过高的温度会影响产品强度。采用本产品时,焊接温度低于200℃,使得LED产品的材料选择范围大大拓宽,成本亦大为缩减。

3.节能减排:本产品可以在提供同等强度时使焊接温度相比锡银铜锡膏降低约50℃,从而大量减少能耗和排放。随着欧盟对减排标准的日趋严苛和碳标签的推广,中温锡膏能够在维持产品高品质的前提下减少排放,提高产品竞争力。








ISLE期待与您再次相约深圳国际会展中心(宝安新馆)。
  


免责声明:本宣传文案所涉数据和图文信息仅供参考,精准信息以正式批文或签约文件为准。我们尊重创作,也注重分享。部分内容信息、图片、视频来源于网络,涉侵请联系删除。最终解释权归ISLE所有。
ISLE更大布局、更多重磅消息强势来袭
惊喜不断,敬请持续关注
深圳国际会展中心(宝安新馆)
大平台、大商机、大未来
展会资讯,请关注ISLE官网:
m.isle.org.cn



展商预登记已经启动,期待您的来电:

广州公司:

👤陈女士:020-89268256/13922249137

👤女士020-89268208/18826285315

👤女士:020-89268218/13533388646

👤张先生:020-89268292/13697485841

深圳公司:

👤邓先生:13922249795

👤侯女士0755-23081986/13826072428

👤梁女士:13580365880

👤于女士:13752824829


观众预约登记也已开启,详情请咨询:

👤刘先生:020-89268255/13922250659

👤李女士:020-89268248/13922156391

👤吴女士:020-89303393/13113356963

👤女士:15919174233



送ISLE“在看”,分享给更多朋友吧😄